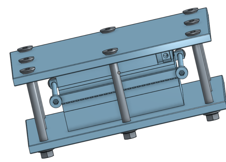
Electroacryl™ CAD Design Services
At Electroacrylmech OPC Pvt Ltd, we specialize in converting your innovative concepts into manufacturable CAD designs. Whether you're a researcher, product developer, or institutional buyer, our CAD design services are tailored to accelerate your prototyping journey.


What We Offer
End-to-End CAD Modeling: From initial sketches to detailed 3D models, we deliver accurate, production-ready designs
Transforming Ideas into Precision Prototypes
Electrochemical Cell Design Expertise: We excel in acrylic cell geometries, electrode placements, and fluidic channeling for electrochemical applications.
Rapid Iteration & Feedback Loops: Collaborate with our design team to refine your ideas quickly and efficiently.
Prototype-to-Production Transition: Our CAD files are optimized for CNC machining, laser cutting, and 3D printing.
Why Choose Electroacryl
Domain Expertise: Deep understanding of electrochemical systems and mechanical integration
Precision & Compliance: Designs aligned with manufacturing standards and institutional protocols
Confidentiality Assured: Secure handling of proprietary concepts and design files
Share your concept, sketch, or technical requirement. We'll deliver a CAD design that bridges your idea to reality.
